Technical Articles
Software Programming articles
Home
Performance
Performance Introduction
Perl NYTProf
Callgrind
Valgrind
RNN
RNN Introduction
Sequence Learning
RNN History
OOP
Class
Object
Composition
Aggregation
Association
Inheritance
Data Abstraction
Data Encapsulation
=============================
Single Responsibility Principle
open-closed-principle
lisknov-substitution-principle
interface-segregation-principle
dependency-inversion-principle
Threading
Threading
Pthreads
Joining Threads
Thread Safety
Locking Types
Livelock
Semaphore
Binary Semaphore
Mutex
Producer/Consumer Problem
Reader/Writer problem
FAQ
Design Patterns
MVC
Factory Pattern
Singleton Pattern
Facade Pattern
Adapter Pattern
Observer Pattern
Proxy Pattern
Chain of responsibility
C++
Constructors
new delete
Default Methods in class
Shallow Copy vs Deep Copy
Operator Overloading
Smart Pointers
Initialization List
Copy Constructors
Virtual Mechanism
FAQ on constructors
Pytorch
Tensor - Numpy
Tensor vs Numpy
AutoDiff
Innovation
Stage Gate Process
Design Thinking Process
Problem Solution
System Design
CAP Theorem
Load Balancer
caching
Database Sharding
Content Delivery Network
Indexes
Proxies
Domain Name Server
Redundancy vs Replication
Consistency
Gossip Protocol
Back of Envelope Estimation
=============================
Contact
Back to Home
»
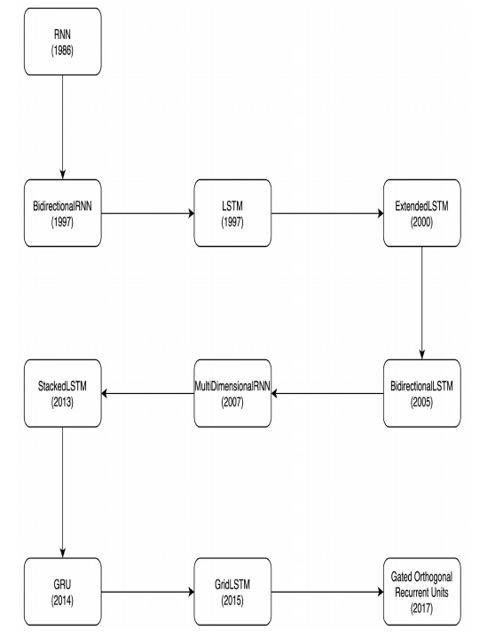
RNN History
RNN History
Posted by : Sushanth
Tuesday, 4 January 2022
Leave a Reply
Subscribe to Posts
|
Subscribe to Comments
NEXT
HOME
PREV
- Copyright © Technical Articles -
Skyblue
- Powered by
Blogger
- Designed by
Johanes Djogan
-